Последнее открытие - чудодейственное вещество PCC1 в экстракте виноградных косточек

Просмотры:1     Автор:Pедактор сайта     Время публикации: 2022-01-11      Происхождение:Работает

Последнее открытие - чудодейственное вещество PCC1 в экстракте виноградных косточек

К Николь 2022-1-7


7 декабря ведущий мировой научный журнал «Nature Metabolism» опубликовал важный результат исследования «Флавоноид процианидин C1 сенотерапевтический активности и увеличивает продолжительность жизни у мышей »- группа китайских исследователей обнаружила, что PCC1 (процианидин C1) из определенных экстрактов виноградных косточек. PCC1 может эффективно и безопасно удалять стареющие клетки. Использование только PCC1 на стареющих мышах может помочь им увеличить среднюю продолжительность здоровой жизни на 64,2%. .

Исследователи проверили почти тысячу натуральных продуктов, выделили 46 видов растительных экстрактов, в том числе различные виды экстрактов виноградных косточек, и, наконец, обнаружили, что из определенного экстракта виноградных косточек можно «точно устранить стареющие клетки». вещество PCC1.


Китайская научно-исследовательская группа этого проекта отобрала экстракты виноградных косточек с наибольшим потенциалом в «целевом уничтожении стареющих клеток» для более глубокого исследования и успешно извлекла процианидин С1, PCC1 (Procyanidin C1).По сравнению с антивозрастным 'Близнецы комбинация дазатиниб + кверцетин, PCC1 может избирательно, эффективно и безопасно уничтожать стареющие клетки без зависимости от типа клеток, высокой токсичности по отношению к нестареющим клеткам и элиминации стареющих клеток. Ограничения, такие как низкая эффективность.


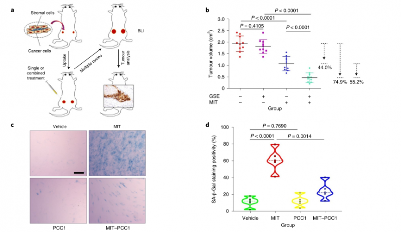
В дополнение к обнаружению антивозрастной способности PCC1 нацеливаться на стареющие клетки и уничтожать их, исследовательская группа также обнаружила еще одну способность: он может ингибировать развитие опухоли.Исследователи обнаружили, что после инъекции PCC1 только мышам с опухолями не было никакого эффекта на опухолевые клетки.Но когда PCC1 и химиотерапевтические препараты «сотрудничают», летальность химиотерапевтических препаратов при опухолях снижается. удвоился.Возможность использования химиотерапевтических препаратов PCC1 была улучшена, а период выживания модельных мышей в период вмешательства также увеличился на 48,1%, что весьма удивительно.

Основная причина заключается в том, что PCC1 «очищает» стареющие клетки в микроокружении опухоли и снижает «помощь» стареющих клеток опухоли.В конечном счете, роль играет способность PCC1 устранять стареющие клетки, а ферменты печени, масса тела, мочевина и иммунитет мышей не затрагиваются в течение всего процесса, то есть побочных эффектов не обнаружено. в настоящее время.Мало того, что средняя продолжительность здоровой жизни стареющих мышей увеличилась на 64,2% в течение периода вмешательства, что было очень похожим «естественным мусорщиком»;и не было обнаружено побочных эффектов в процессе, которые также редко встречаются у подобных веществ.

Открытие «естественного поглотителя» PCC1 является важным шагом для By-Health в расширении области здорового старения для китайцев.В то же время это также первый раз, когда Китай имеет право говорить в исследовании механизма удаления стареющих клеток своими руками в области борьбы со старением.Результаты исследования названы в отрасли «новой вехой в борьбе со старением», и ожидается, что в будущем они будут использованы для замедления старения и контроля заболеваний, связанных со старением.


Мы рассчитываем на сотрудничество с вами для разработки экономически эффективных продуктов и долгосрочных отношений с взаимной выгодой.

Быстрые ссылки

Категория продукта

Связаться с нами

Комната 1706, 1-е здание Ванкунту, Чанша 410014, Хунань, Китай.
  +86-731-84489769
  +86 15111390451
+86-13974944225
领英logo  inslogo  Facebooklogo  YouTube logo
Copyright © 2023 World-Way Biotech Inc. Техническая поддержка: Leadong